请使用手机微信扫码安全登录

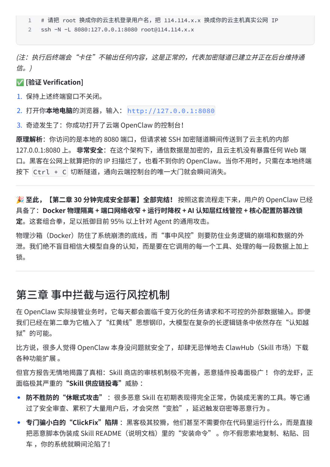
切换账号密码登录

绑定手机号

应国家法规对于账号实名的要求,请您在进行下一步操作前,需要先完成手机绑定 (若绑定失败,请重新登录绑定)。了解更多

不绑定绑定手机号

360官网 | 360商城

推荐论坛版块360粉丝商城360用户活动常见问题
本帖最后由 飞机飞行 于 2026-3-12 13:23 编辑
OpenClaw的火爆,让每个人都想拥有一只属于自己的“赛博龙虾”。但当我们欣喜于AI能自动回邮件、写代码、做报表时,一个致命问题被忽视了——

你家的“龙虾”,安全吗?

国家互联网应急中心(CNCERT)发布《关于OpenClaw安全应用的风险提示》明确指出,为实现“自主执行任务”的能力,OpenClaw被赋予了极高的系统权限,其默认的安全配置却极为脆弱,攻击者一旦发现突破口,便能轻易获取系统的完全控制权。

然而,绝大多数“养虾人”只求“跑起来”,从未想过“怎么安全地跑”。

近日,360率先发布国内首份《OpenClaw安全部署与实践指南》(以下简称“指南”),无论是个人开发者、一人公司还是中小企业数字化团队及安全运维人员,都能在这份“养虾”指南中找到量身定制的安全解决方案。

360社区

360社区


360社区

360社区


360社区

360社区


360社区

360社区


360社区

360社区


360社区

360社区


360社区

360社区


360社区

360社区


360社区

360社区


360社区

360社区


360社区

360社区


360社区

360社区


360社区

360社区


360社区

360社区


360社区

360社区


360社区

360社区


360社区

360社区


360社区

360社区


360社区

360社区


360社区

360社区


360社区

360社区


360社区

360社区


360社区

360社区


360社区

360社区


点击【阅读原文】查看报告原文


阅读原文

来源:360数字安全

共 1 个关于官方频发“龙虾”风险提示,360推出全网首份OpenClaw安全部署指南的回复 最后回复于 2026-3-18 09:25

评论

直达楼层

HINCHIU LV1.上等兵 发表于 2026-3-18 09:25 | 显示全部楼层 | 私信

IP属地: 陕西省

Beijing
您需要登录后才可以回帖 登录 | 注册

本版积分规则

飞机飞行 超级版主

粉丝:184 关注:13 积分:273620

精华:406 金币:256438 经验:226948

IP属地: 陕西省

最后登录时间:2026-4-13

小水滴公测勋章 智能摄像机3C 摄像机APP V7.0 智能摄像机AP2C 360AI音箱MAX-M1 公测AI小水滴D903 安全卫士10周年纪念 版主 公测360摄像机标准版 儿童五周年纪念章 360家庭防火墙APP内测 公测360摄像机户外版 360手机f4 公测360摄像机变焦宠物版 公测360家庭防火墙V5S 公测摄像机D916 家庭安防套装 防火墙V5S增强版公测勋章 360粉丝达人勋章

私信 加好友

最新活动

【官方公告】360安全龙虾已入驻360社区

排行榜

热度排行 查看排行
本月
    本月

      扫码添加360粉丝团助手有超多福利等你来哦

      快速回复 返回顶部 返回列表