请使用手机微信扫码安全登录

切换账号密码登录

绑定手机号

应国家法规对于账号实名的要求,请您在进行下一步操作前,需要先完成手机绑定 (若绑定失败,请重新登录绑定)。了解更多

不绑定绑定手机号

360官网 | 360商城

推荐论坛版块360粉丝商城360用户活动常见问题
冬季是呼吸道传染病的高发期。当前,全国流感活动进入较快上升阶段。流感病毒出现变异了吗?现在接种疫苗是否来得及?
现阶段检出的病原体
均为已知常见病原体
从毒株类型上来说,今年报告的毒株主要是甲型H3N2,而去年是甲型H1N1,因此大众对今年流行的H3N2毒株的免疫力就会更低一些,需引起重视。
中国疾控中心流感监测周报数据显示,当前,甲型H3N2病毒在我国依然占有流行优势,现阶段检出的病原体均为已知常见病原体,没有发现未知病原体及其导致的新发传染病。
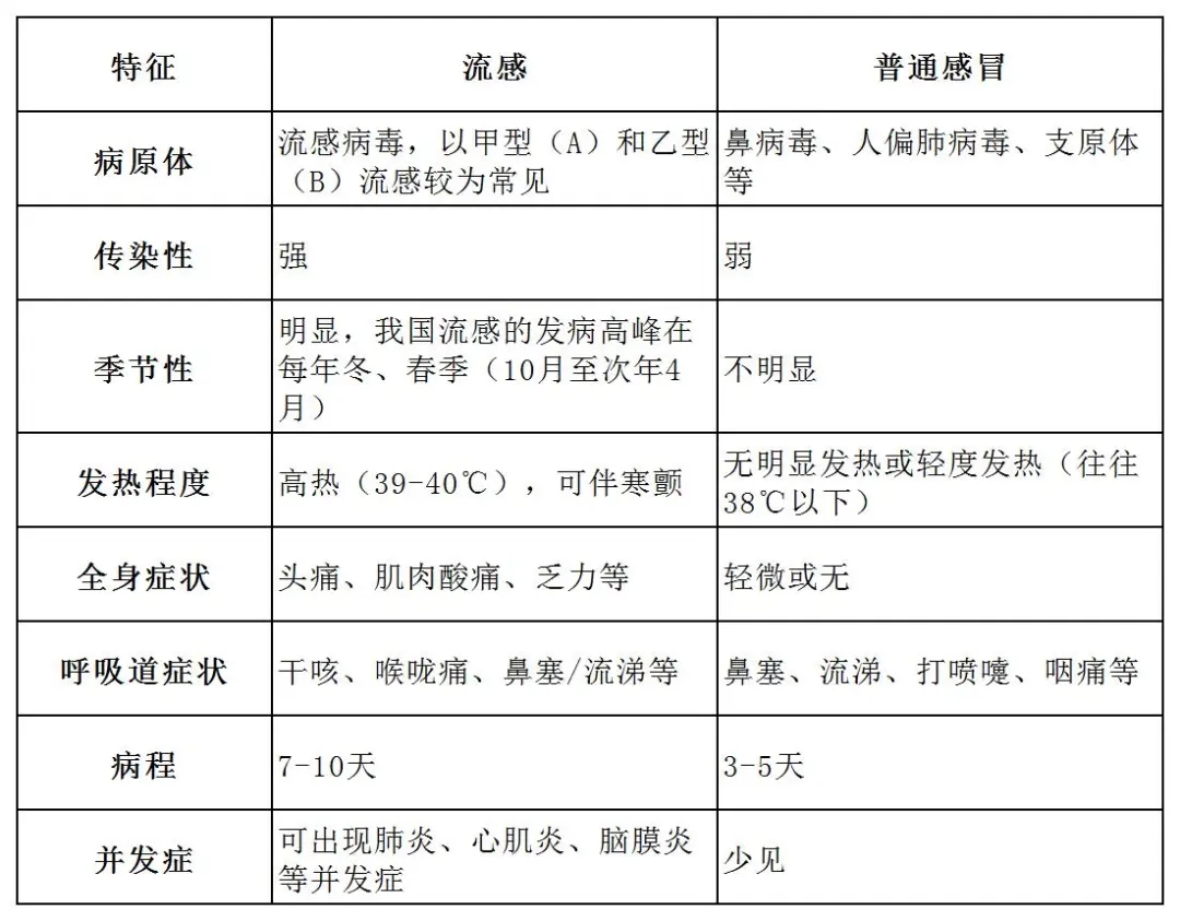
专家介绍,临床上来看,甲型H1N1、甲型H3N2和乙型流感主要症状都是发热、咳嗽、咽痛,全身的酸痛、乏力和头痛都比较明显。

360社区

360社区

专家强调,即使在同一个流行季内,也会出现甲型H1N1、H3N2亚型或者乙型流感病毒的交替优势流行。
流感病毒会随着时间推移变异得越来越强吗?
专家介绍,流感病毒容易发生“抗原漂移”现象,产生季节性的流行,但这样的变化不代表病毒会越变越强。
已进入流感高发季
现在接种疫苗来得及吗?
目前,全国报告的托幼机构、学校流感聚集性疫情显著增多,5至14岁病例组的流感检测阳性率明显高于其他年龄组。专家预测,在未来一段时间内,流感活动还将进一步上升。
专家介绍,虽然流感病毒传播已进入高发季,但现在接种疫苗也是有意义的。在未确诊的情况下出现发热、咳嗽、咽痛等流感样症状或已经感染过流感病毒痊愈的人群依然可以接种流感疫苗,但不建议正处在急性发作期的患者接种。
中国疾病预防控制中心研究员彭质斌称,在感染的急性发病期内不建议接种流感疫苗,需要等症状消失,身体基本恢复后再接种。如果已经出现了流感样症状,没有确诊,自行痊愈后建议接种流感疫苗。
北京儿童医院呼吸中心主任医师秦强表示,此次流感病人多,流行期长,流行期间再接种也是有意义的,能起到一定保护作用。
专家建议采取“疫苗+卫生习惯”的双防线策略。在接种疫苗的同时,保持良好的个人卫生习惯。如果出现身体不适,要及时就医,在医生指导下进行相应治疗。
吃消炎药对流感病毒有效吗?
专家提示,对于病毒引起的感染,抗生素类药物是无效的,一感冒就吃消炎药的做法并不科学。
北京地坛医院主任医师宋蕊介绍,“消炎药”如阿莫西林、头孢、左氧氟沙星等都是抗菌药物,而感冒多以病毒感染为主,应以休息、补水和对症治疗为主,明确细菌感染时,要在医生的指导下进行抗菌治疗。
此外,儿童感染流感病毒后,出现的症状不一定与成人完全相同:
6岁及以上的儿童流感症状与成人较为接近,可能会出现较明显的寒战、高热、肌肉酸痛、乏力等。
2至5岁的儿童多表现为明显的发热、咳嗽和喉咙痛。
2岁以下的婴幼儿感染流感病毒不一定出现明显的流感样症状,可能表现为腹胀、消化不好、活动度下降等。
因此,儿童出现上述症状就要引起家长们的重视,必要时尽快就医。
儿童服用抗病毒类药物
出现副作用应如何应对?
针对儿童服用抗病毒类药物如奥司他韦等,出现呕吐、胃肠不适等症状,应如何应对?
首都医科大学附属北京世纪坛医院药学部主任姜德春表示,恶心呕吐是常见的副作用。
如果在服药15分钟之内就开始呕吐,需要补服、全剂量服用一次。
如果超过30分钟后出现呕吐,基本上药已经吸收了,不用再补服。
家长要特别关注危险信号,比如呕吐频繁、剧烈或者孩子活动明显减少,这些危险情况都要紧急到医院处理,以防耽误病情。

360社区

360社区

来源:央视新闻

共 3 个关于流感进入高发季,吃消炎药管用吗?现在接种疫苗来得及吗?的回复 最后回复于 2025-12-8 14:11

评论

直达楼层

等一分钟_860 LV9.中校 发表于 2025-11-27 18:52 | 显示全部楼层 | 私信

IP属地: 河南省

生病就去医院
tan7177 LV15.大将 发表于 2025-11-28 09:03 | 显示全部楼层 | 私信

IP属地: 新加坡

谢谢分享!!!
包智安 VIP认证 LV15.大将 发表于 2025-12-8 14:11 | 显示全部楼层 | 私信

IP属地: 云南省

及时就医
来自PERM10(360社区3.5.5版)
您需要登录后才可以回帖 登录 | 注册

本版积分规则

飞机飞行 超级版主

粉丝:184 关注:13 积分:269723

精华:371 金币:252571 经验:225021

IP属地: 云南省

最后登录时间:2026-1-20

小水滴公测勋章 智能摄像机3C 摄像机APP V7.0 智能摄像机AP2C 360AI音箱MAX-M1 公测AI小水滴D903 安全卫士10周年纪念 版主 公测360摄像机标准版 儿童五周年纪念章 360家庭防火墙APP内测 公测360摄像机户外版 360手机f4 公测360摄像机变焦宠物版 公测360家庭防火墙V5S 公测摄像机D916 家庭安防套装 防火墙V5S增强版公测勋章 360粉丝达人勋章

私信 加好友

最新活动

【360文库创作大赛开启】参赛赢大疆Pocket3

排行榜

热度排行 查看排行
本月
    本月

      扫码添加360客服号,涨知识的同时还有超多福利等你哦

      快速回复 返回顶部 返回列表